

7月18日至20日,由全国大学生生命科学竞赛委员会主办,烟台大学承办的全国大学生生命科学竞赛(2025,科学探究类)决赛圆满结束。来自全国695所高校的21304支团队参加了本届竞赛,最终共产生一等奖494项、二等奖761项和三等奖2277项。在本次竞赛中,我校表现亮眼,最终斩获国家级奖29项(一等奖6项、二等奖4项、三等奖19项)和省级奖44项(一等奖7项、二等奖17项、三等奖20项)。唐斌、石陆娥两位老师获得“优秀指导老师”称号,我校还获得了省赛优秀组织奖。
全国大学生生命科学竞赛是教育部认可的57项全国大学生学科竞赛之一,为浙江省A类学科竞赛,内容丰富,认可度高。本次竞赛要求学生围绕生命科学相关领域的任何科学问题,开展自主性设计实验或野外调查工作,让学生了解生命科学的发展,寻找解决生命科学问题的有效方法以及防控措施。旨在培养大学生的社会责任感、创新意识、团队精神和实践能力,掌握与生命科学领域有关的调查、监测、检验、检疫、诊断、分析、预防和控制的基本实验技术与方法。
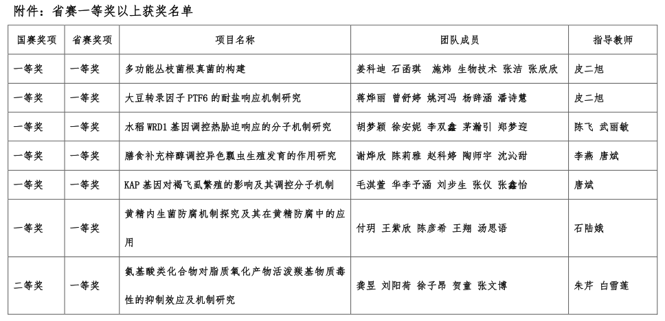
我校师生历经10个月的全力奋战,从组建82支队伍、353名本科生的庞大参赛阵容,到初赛阶段的激烈角逐,最终11支队伍凭借优异成绩晋级决赛。在决赛中,参赛作品“多功能丛枝菌根真菌的构建”、“大豆转录因子PTF6的耐盐响应机制研究”、“水稻WRD1基因调控热胁迫响应的分子机制研究”、“膳食补充梓醇调控异色瓢虫生殖发育的作用研究”、“KAP基因对褐飞虱繁殖的影响及其调控分子机制”和“黄精内生菌防腐机制探究及其在黄精防腐中的应用”分别获得了国赛和省赛一等奖。“氨基酸类化合物对脂质氧化产物活泼羰基物质毒性的抑制效应及机制研究”获得了省赛一等奖。
本次竞赛培养了我校学生的实践能力、团队精神、创新意识和社会责任感,扩大了科学视野,提高了实验综合能力;也是我校践行“持续推动生命科学学科教学改革,提高人才培养质量”这一宗旨的检验。学校将继续以竞赛为契机,深化教学改革,培养更多创新型人才。希望我校学子再接再厉,在新一轮全国大学生生命科学竞赛中继续创造佳绩。
地址:成人小说
仓前校区慎园15号楼
邮编:311121
本科招生热线:0571-28865324
研究生招生热线:0571-28861205
学院联系电话:0571-28868882、28865333
Copyright © 2020 All Rights Reserved
地址:成人小说
仓前校区慎园15号楼
邮编:311121 电话:0571-28865333
浙ICP备11056902号
版权所有 © 成人小说
技术支持:亿校云